网站首页
机构介绍
工作动态
行业新闻
政策法规
行业标准
会员动态
物料搬运及输送分拣
仓储及系统集成技术
信息技术
货运车辆
包装技术与服务
信息化设计与咨询
联系方式
文章推荐
2017亚洲最大物流装备展CeMAT Asia申城盛献
湖州市政协党组成员、副主席李全明一行来访中物联
蔡进出席推动物流装备开发和应用合作倡议活动
中物联装备委走访清华大学工业工程系
2013 年首期“货运车管经理沙龙(上海站)”成功举办
第十三期“货运车管经理沙龙”在青岛成功举办
中物联装备委一行走访北京远舢智能科技有限公司
蔡进出席中国重汽SITRAK互动巡展哈尔滨启动仪式
中物联装备委联合交通运输部规划研究院赴乌海市走访调研
中物联装备委赴江苏、上海走访交流
当前位置:
首页
>
机构介绍
> 文章详情
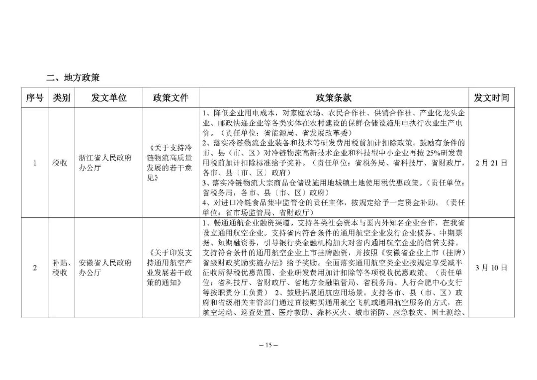
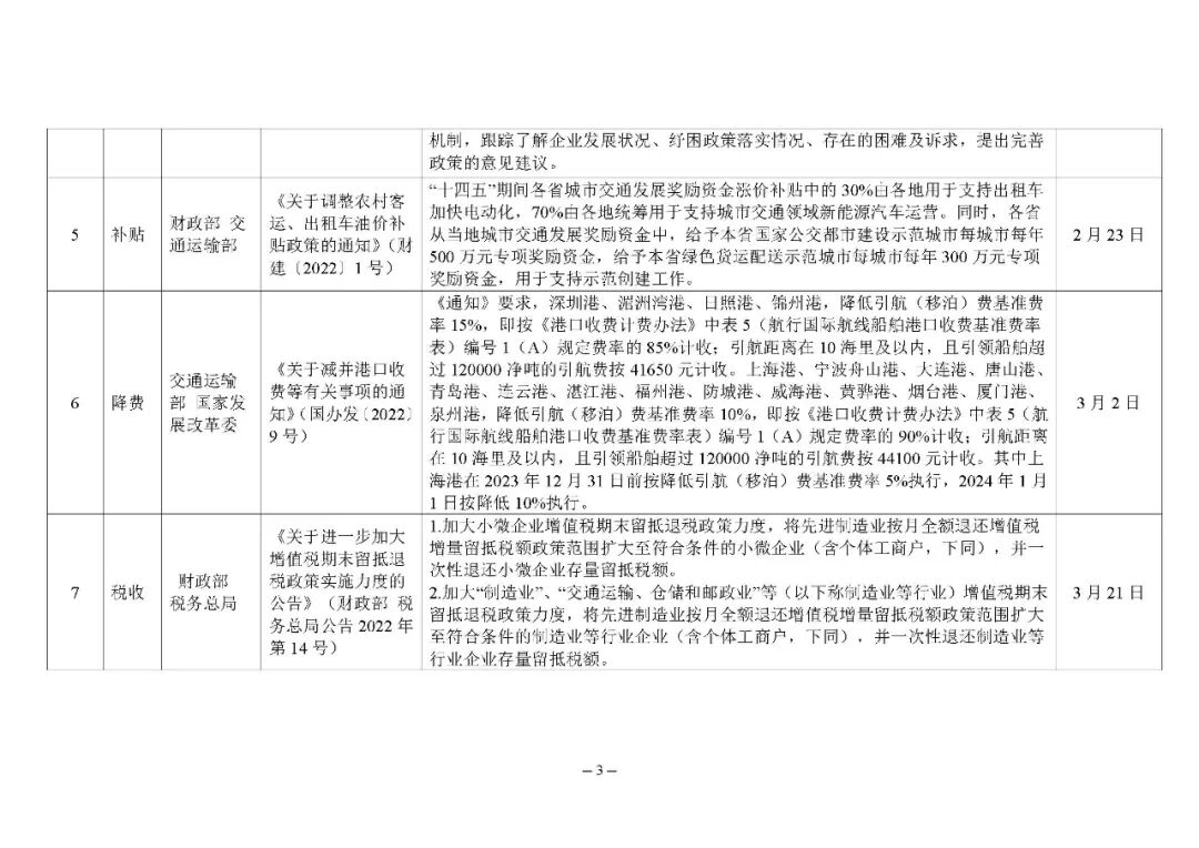
2022年物流业助企纾困政策摘要(至5月17日)
发布日期: 2025-04-01
来源:中国物流与采购联合会
、
我就知道您“在看”